聚焦“33618”现代制造业集群体系 重庆公示一批重点实验室
来源:第1眼TV-华龙网
日期:2026-01-26
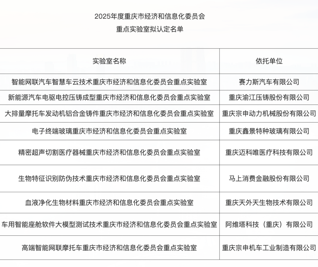
1月23日,重庆市经济信息委发布消息,在企业自愿申报的基础上,经相关工作程序,拟认定赛力斯汽车有限公司等9家依托单位所建的重点实验室为2025年度重庆市经济和信息化委员会重点实验室。
据介绍,该批重点实验室围绕我市“33618”现代制造业集群体系产业创新需求评选,侧重主导产业、支柱产业、优势产业和高成长性产业领域的实验检测能力建设。
市经济信息委表示,此次评选的重点实验室主要依托具有行业技术创新优势的企业(以下简称依托单位)进行建设和管理,实行人财物相对独立的管理机制,均拥有技术水平高、组织能力强、在本研究领域具有一定知名度的技术带头人,以及一支研发能力强、年龄与知识结构较为合理的研究开发团队。


